直接觀看文章
玥康托嬰中心
回首頁
家長專區
聯絡我們
2025-12-08
·
公告
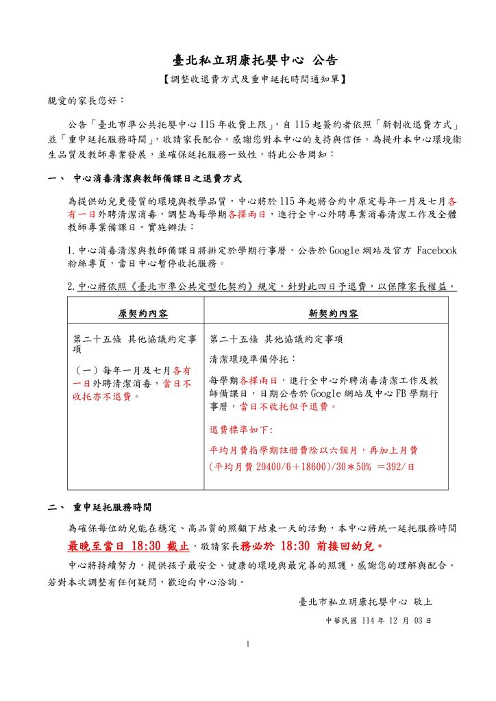
臺北市私立玥康托嬰中心 – 調整收退費方式及重申延托時間通知單
分享此文:
分享到 X(在新視窗中開啟)
X
分享到 Facebook(在新視窗中開啟)
Facebook
喜歡
正在載入…
載入迴響中...
你必須
登入
才能發表留言。
留言
轉貼
訂閱
已訂閱
臺北市私立玥康托嬰中心
我要註冊
已經有 WordPress.com 帳號了?
立即登入。
臺北市私立玥康托嬰中心
訂閱
已訂閱
註冊
登入
複製短網址
回報此內容
以閱讀器檢視
管理訂閱
收合此列
%d
你必須登入才能發表留言。